开云官方直播-媒体人:广东是快攻打得最多的 但命中率倒数第二 属于又菜又爱玩

开云官方直播-媒体人:广东是快攻打得最多的 但命中率倒数第二 属于又菜又爱玩
1月22日讯 CBA常规赛,广东119-98大胜吉林。媒体人@别跑刚背发文谈到了广东男篮,内容如下:广东宏远现在是CBA快攻打得最多的球队,但是命中率却是联盟倒数第二,属于又菜又爱玩的那种水平。讲真,命中率低你就少打几个快攻呗。61%的命中率基本就是2次快攻就要失误1次,然后又要送对方快攻。大家有没有想过,这几场球为啥宏远的比赛老是能打得这么激烈?因为打得越快,快攻越多,送分也送得多。...
nba 39

im电竞平台:点亮你电竞梦想的云上舞台

im电竞平台:点亮你电竞梦想的云上舞台
而今天,im电竞平台像一扇开启新的可能性之门,静静地伫立在你我之间。它不是一个简单的比赛工具,而是一整套围绕电竞生态而生的云端系统。你在这里可以从练习、观战、创作、学习到赛事参与,得到一个连贯的成长路径。平台的核心在于“以用户体验为中心”的设计理念:无论你是在手机、平板还是桌面端切换,界面都保持一致的舒适与流畅;无论你是刚刚起步的小白,还是职业选手的粉丝,系统都能以同样的专业语汇与你对...
西甲 147

kaiyun sports-CJ:球员发言需谨慎 欧文没意识到他会伤害多少人

kaiyun sports-CJ:球员发言需谨慎 欧文没意识到他会伤害多少人
体坛周报全媒体记者 柴夫 北京时间11月6日,新奥尔良鹈鹕客场加时121比124不敌老鹰,无缘背靠背连胜。鹈鹕后卫C.J.麦科勒姆不仅回答了比赛相关问题,而且谈到了关于凯瑞·欧文的场外风波,因为他还有一个身份:NBA球员工会主席(欧文则是球员工会副主席之一)。 “我认为很重要的一点是他确实道歉了。”麦科勒姆说道。他所指的是欧文在被篮网队禁赛后发布的那份声明,欧文在里面写道:“对于那...
西甲 137

开云平台-河北足球俱乐部员工再发公开信:做人先学会感恩

开云平台-河北足球俱乐部员工再发公开信:做人先学会感恩
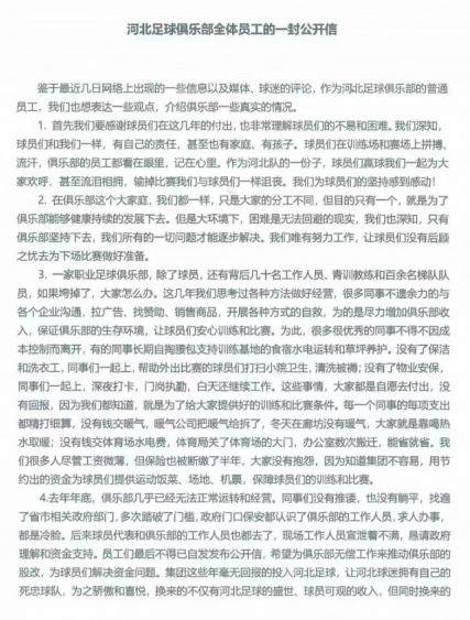
体坛周报全媒体原创 日前,中国足协对在规定的第一个时间点未能完成欠薪清偿的球队进行了处罚。其中,包括在中超积分榜垫底的河北队。 近两个赛季,关于河北队的生存问题一度摆在台面上。而近日,河北队球员也先后在社交平台进行讨薪,甚至还在比赛场地拉起横幅。 而随着足协对河北队做出处罚,便让河北队陷入僵局。俱乐部发表声明称俱乐部按照要求补偿了欠薪总额的30%,并表示若愿意参赛的球员人数不足的...
nba 158

开云官方直播-【观察】抛投技巧越发精湛 莫兰特更加难以阻挡

开云官方直播-【观察】抛投技巧越发精湛 莫兰特更加难以阻挡
体坛周报全媒体记者 李辉 23岁的贾·莫兰特无疑是这个时代最好的年轻球员之一,上赛季他带领灰熊常规赛拿到西部第二,季后赛突破首轮,但很显然,莫兰特的上限不止于此。新赛季开始后,灰熊尽管缺少了他们的内线核心小贾伦·杰克逊,但拥有莫兰特的他们依旧打出了6胜3负的战绩,暂列西部第3位。 从基础数据来看,本赛季的莫兰特比此前的几个赛季都要高效,他不仅场均能拿到29分5篮板7助攻,投篮命中率...
英超 152

开云平台-【德甲】穆科科双响+吊射破门 多特3比0波鸿

开云平台-【德甲】穆科科双响+吊射破门 多特3比0波鸿
德甲第13轮 多特蒙德3比0波鸿 8’、45+2’穆科科,12’乔瓦尼·雷纳(点球) 体坛周报全媒体原创 德甲联赛第13轮,多特蒙德主场3比0战胜波鸿。穆科科此役梅开二度,并且打入1粒精彩的远程吊射。马伦造点,乔瓦尼·雷纳点射破门。 8'穆科科前场抢断后破门,多特蒙德1比0领先。 12'马伦禁区内倒地,裁判判罚点球,乔瓦尼·雷纳主罚命中,多特蒙德2比0领先。...
意甲 136

穆里尼奥八年助教掌舵留葡队:看到中国足球希望

穆里尼奥八年助教掌舵留葡队:看到中国足球希望
体坛周报全媒体记者马德兴葡萄牙里斯本报道 不得不说,这批来自中国校园足球的学生军是幸运的。这个赛季开始之前,为能够让这些小球员得到更好的指导,同时也为了完善梯队建设,东方龙俱乐部找到了穆里尼奥在国际米兰、皇马、切尔西队执教期间的助教——若泽·安东尼奥·卡雷托·托雷罗(Jose Antonio Carreto Toureiro),担任俱乐部青训总监。 穆里尼奥每次返回葡萄牙休假,...
nba 138

开云平台-罗伊斯:梦想破灭了,愿德国队在卡塔尔取得成功

开云平台-罗伊斯:梦想破灭了,愿德国队在卡塔尔取得成功
体坛周报全媒体原创 德国国家队本周四公布世界杯大名单,多特蒙德攻击手罗伊斯因伤缺席,无缘卡塔尔世界杯。在9月份多特蒙德对阵沙尔克04的比赛中,罗伊斯脚踝受伤。尽管之后罗伊斯曾复出,但其伤病出现了反复,德国队主帅弗利克也只能做出不征召罗伊斯的决定。罗伊斯曾因伤缺席2014世界杯,之后他参加了2018世界杯。 罗伊斯通过社交媒体平台发文,他表示,“就像大家看到的那样,我不能参加世界...
德甲 140

开云平台-安吉:从未想过摆烂 接下来会考虑通过交易补强

开云平台-安吉:从未想过摆烂 接下来会考虑通过交易补强
体坛周报全媒体记者 孔阳 赛季开始之前,所有人都认为爵士将会直奔状元签而去。然而,他们却在赛季开局阶段打出了10胜3负的西部最佳战绩。 想必,丹尼·安吉一定会很生气吧? 这位曾经在凯尔特人工作多年的高管,现如今是爵士管理层的话事人。当他送走米切尔、戈贝尔,换回大量未来选秀权的时候,所有人都认为爵士将会彻底走向重建。他们的追求并非季后赛与总冠军,而是成为了乐透抽签的赢家,可现实情况...
意甲 139